• 海大首页
  • 党务公开
  • 信息平台
  • English

导航

  • 首页
  • 学院概况
    • 学院介绍
    • 现任领导
    • 组织结构
    • 院长寄语
    • 工会工作
  • 师资队伍
    • 师资概况
    • 博士生导师
    • 教授风采
      • 正教授风采
      • 副教授/高工风采
    • 航海技术系
    • 轮机工程系
    • 船舶电子电气工程系
    • 安全科学与工程系
    • 能源与动力工程系
  • 人才培养
    • 本科教育
      • 航海技术
      • 轮机工程
      • 船舶电子电气工程
      • 能源与动力工程
      • 安全工程
    • 研究生教育
      • 学位点介绍
      • 教学大纲
    • 实践教学
      • 航海技术实验中心
      • 轮机工程实验中心
      • 特种(液货)船模拟教学平台
    • 精品课程
      • 上海高校示范性全英语教学课程
      • 上海高校外国留学生英语授课示范性课程
      • 上海高校市级精品课程
      • 普通高等教育“十五”国家级教材规划选题
      • 交通部“九五”优秀教材奖
  • 科学研究
    • 科研机构
      • 全球航行状况研究中心
      • 国际海事(中国)研究中心
      • 船体结构运行品质检测与评价
      • 复杂系统控制与计算实验室
      • 工程中心海洋遥感处理实验室
      • 工程中心智能导航实验室
      • 船舶信息处理实验室
      • CPP船舶模拟器实验室
      • 冷藏运输与节能实验室
      • 清洁能源与动力实验室
      • 新能源及低位热源综合利用实验室
      • 蓄能实验室
      • 油液分析实验室
      • 风洞实验室
    • 成果奖励
  • 国际交流
    • 海外学习
    • 来华学习
    • 对外交流
  • 学生工作
    • 学生工作办公室
    • 准军事化管理
  • 招生就业
    • 本科招生
    • 本科就业
    • 研究生招生
    • 研究生就业
  • 院务公开
    • 规范文件
    • 资源下载
  • 科普基地
  • 新闻动态
    • 学院新闻
    • 通知公告

学院概况

  • 学院介绍
  • 现任领导
  • 组织结构
  • 院长寄语
  • 工会工作
  • 当前位置:首页  学院概况  组织结构
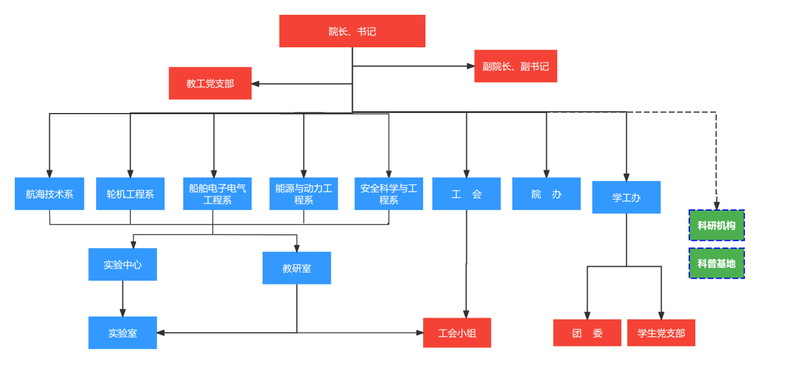
  • 组织结构




电话:021-38282900(学院办公室)

电话:021-38282918(学生工作部)

传真:021-38282944

领导信箱:smummc@shmtu.edu.cn

地址:上海浦东新区海港大道1550号

© Copyright 2017 by 商船学院. All Rights Reserved. [沪ICP备05052059号]